When a research and development startup developing quantum-inspired computing technology needed to launch their SaaS API product on AWS Marketplace, they faced a critical challenge: their entire sales pipeline was blocked by the complexity of AWS Marketplace integration. With a potential customer waiting and the team completely overwhelmed by technical and business questions, they brought me in to unblock the situation and deliver a complete, production-ready integration.

I architected and implemented the complete AWS Marketplace SaaS integration, designing a serverless infrastructure that automated user registration, authentication, promotional code management, and seamless API access provisioning while establishing Infrastructure as Code best practices for sustainable deployment and maintenance.
The Challenge: Navigating AWS Marketplace Complexity
The startup had developed an innovative API for computational tasks but lacked the cloud architecture expertise to integrate it with AWS Marketplace. Their situation was critical:
Technical Blockers:
- No experience with AWS Marketplace’s seller requirements and integration patterns.
- Uncertainty about authentication architecture (AWS Cognito configuration, user pool design, API authorization).
- Questions about AWS API Gateway integration with their existing API.
- Infrastructure management challenges (how to deploy, update, and maintain the system).
- Cost estimation uncertainty for AWS resource consumption.
Business Blockers:
- Long list of unresolved questions about AWS Marketplace mechanics (commission structure, licensing models, update processes).
- Difficulty getting Spanish-speaking technical support from AWS.
- Sales blocked by inability to deliver the marketplace integration.
- Time pressure from a waiting customer.
Technical Requirements:
- User registration system allowing customers to sign up and receive API access.
- AWS Cognito integration for secure authentication and authorization.
- Promotional code system enabling marketing campaigns and special offers.
- API Gateway configuration with proper authorization and usage limits.
- Automated infrastructure deployment using Infrastructure as Code principles.
- Multi-environment support (development, staging, production).
- Cost-efficient architecture suitable for a startup’s budget constraints.
Solution Architecture
I designed a comprehensive serverless architecture on AWS that automated the entire customer onboarding and API access workflow.
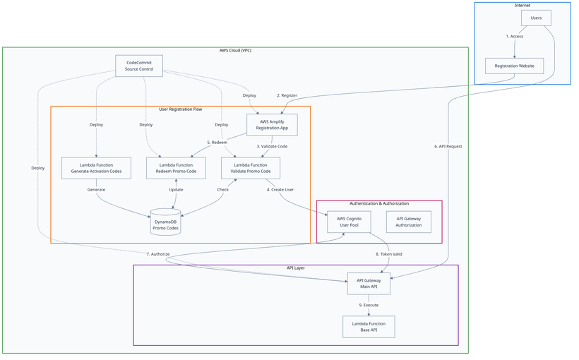
System Architecture Diagram


Key Architectural Components
| Component | Technology | Purpose |
|---|---|---|
| Registration App | AWS Amplify | User registration interface with promo code validation |
| User Authentication | AWS Cognito | Secure user management and API authorization |
| Promotional Codes | DynamoDB | Scalable storage for activation codes and redemptions |
| API Gateway | AWS API Gateway | RESTful API endpoint with authorization and rate limiting |
| Lambda Functions | Python | Serverless business logic for validation and provisioning |
| Infrastructure | CloudFormation + Terraform | Automated, version-controlled infrastructure deployment |
| Source Control | AWS CodeCommit | Centralized code repository |
Infrastructure as Code Approach
One of the most valuable aspects of this project was establishing a complete Infrastructure as Code (IaC) methodology:
CloudFormation Templates:
- AWS Cognito User Pool configuration with custom attributes.
- User Pool Client with appropriate authentication flows.
- User Pool Domain for hosted authentication UI.
- Complete template that could be version-controlled and deployed consistently.
Terraform Configuration:
- AWS API Gateway REST API definition.
- Lambda function deployments.
- DynamoDB table provisioning.
- IAM roles and policies.
- Integration with existing infrastructure.
Benefits Achieved:
- Reproducible deployments across environments.
- Version-controlled infrastructure changes.
- Rapid environment provisioning (create staging/production in minutes).
- Disaster recovery capability - full infrastructure recreatable from code.
- Documentation through code - infrastructure is self-documenting.
Implementation Details
1. AWS Cognito User Pool Configuration
Designed a comprehensive authentication system with:
User Pool Features:
- Email-based authentication (username = email address).
- Admin-only user creation for controlled access.
- Account recovery via admin intervention (security-first approach).
- Custom user attributes for tenant/customer identification.
- Token validity configuration (60-minute access tokens).
- Multiple authentication flows (USER_PASSWORD_AUTH, SRP, custom).
Implementation highlights:
resource "aws_cognito_user_pool" "api" {
name = "api"
username_attributes = ["email"]
auto_verified_attributes = ["email"]
username_configuration {
case_sensitive = false
}
account_recovery_setting {
recovery_mechanism {
name = "admin_only"
priority = 1
}
}
admin_create_user_config {
allow_admin_create_user_only = true
}
schema {
name = "email"
attribute_data_type = "String"
required = true
mutable = false
string_attribute_constraints {
min_length = 7
max_length = 150
}
}
schema {
name = "tenant_id"
attribute_data_type = "String"
mutable = true
required = false
string_attribute_constraints {
min_length = 5
max_length = 255
}
}
}
2. Promotional Code System
Built a flexible promotional code management system:
Features:
- Code generation Lambda function for creating promotional campaigns.
- Validation during registration (check code validity, usage limits, expiration).
- Redemption tracking preventing duplicate use.
- DynamoDB storage for high-performance, scalable code lookups.
- Usage analytics for marketing campaign effectiveness.
Workflow:
- Admin generates promotional codes via Lambda function.
- Customer enters code during registration.
- System validates code (exists, not expired, not already used).
- On validation success, Cognito user is created.
- Code is marked as redeemed with timestamp and user ID.
- Customer receives API credentials and access.
3. API Gateway Integration
Configured secure API access with:
Authorization Layers:
- Cognito Authorizer validating JWT tokens from user authentication.
- API Key mechanism for additional usage tracking and rate limiting.
- Request validation ensuring proper request format.
- CORS configuration for web-based client applications.
Usage Plans:
- Multiple tiers with different rate limits.
- Per-customer API key assignment.
- Throttling and quota management.
- Usage monitoring and analytics.
Example API request workflow:
# User authenticates with Cognito
curl -X POST --data '{
"AuthParameters": {
"USERNAME": "user@example.com",
"PASSWORD": "secure-password"
},
"AuthFlow": "USER_PASSWORD_AUTH",
"ClientId": "client-id"
}' \
-H 'X-Amz-Target: AWSCognitoIdentityProviderService.InitiateAuth' \
-H 'Content-Type: application/x-amz-json-1.1' \
https://cognito-idp.eu-west-1.amazonaws.com
# Use ID token for API requests
curl -H "Authorization: ${ID_TOKEN}" \
-H "x-api-key: ${API_KEY}" \
https://api.example.com/endpoint
4. Automated Deployment with SAM
Implemented AWS SAM (Serverless Application Model) for:
Deployment Automation:
- Single command deployment of entire stack.
- Automatic Lambda function packaging and upload.
- CloudFormation stack creation and updates.
- Environment-specific parameter management.
- Rollback capabilities for failed deployments.
Development Workflow:
# Build SAM application
sam build
# Deploy to environment
sam deploy --parameter-overrides Environment=production
# Test locally before deploying
sam local invoke FunctionName --event event.json
5. Registration Website
Developed a user-friendly registration interface using AWS Amplify:
Key Features:
- Clean, responsive design for customer onboarding.
- Promotional code input and validation.
- Real-time feedback on code validity.
- Secure credential delivery after successful registration.
- Integration with Cognito for seamless user provisioning.
Results and Impact
Technical Achievements
Business Impact
Project Highlights
Scope of Work:
- AWS Marketplace seller account setup and configuration.
- Proof of Concept development validating architecture decisions.
- Complete infrastructure deployment using Infrastructure as Code.
- User registration system development and testing.
- API integration and authorization configuration.
- Promotional code management system.
- Cost estimation and optimization analysis.
- Comprehensive technical documentation.
- Team training and knowledge transfer.
Timeline:
- Proof of Concept: 2 weeks
- Full Implementation: 3 months
- Testing and Optimization: 1 month
- Documentation and Training: 2 weeks
Key Challenges Solved
1. AWS Marketplace Technical Complexity
Challenge: Understanding and implementing AWS Marketplace requirements for SaaS products.
Solution: Researched AWS Marketplace documentation, engaged AWS support, and implemented recommended architecture patterns. Coordinated meetings with AWS Marketplace specialists to resolve technical questions and validate approach.
2. Authentication Architecture Design
Challenge: Designing secure, scalable authentication for API access with promotional code support.
Solution: Architected AWS Cognito User Pool with custom attributes, integrated with API Gateway Cognito Authorizer, and built Lambda-based validation workflow for promotional codes before user provisioning.
3. Infrastructure Automation
Challenge: Enabling repeatable deployments across multiple environments without manual configuration.
Solution: Implemented comprehensive Infrastructure as Code using CloudFormation for AWS-native resources and Terraform for cross-service orchestration. Created deployment scripts and documentation for team independence.
4. Cost Optimization
Challenge: Minimizing AWS costs while maintaining performance and scalability for a startup budget.
Solution: Designed serverless-first architecture using Lambda and DynamoDB with pay-per-use pricing. Conducted cost analysis across different usage scenarios and configured appropriate service quotas and alerts.
Technologies Deep Dive
AWS Cognito User Pool
Why Cognito:
- Managed user directory eliminating custom user management code.
- Built-in security features (password policies, MFA support, threat protection).
- JWT token-based authentication standard across AWS services.
- Integration with API Gateway for seamless authorization.
- Scalable to millions of users without infrastructure management.
Configuration Highlights:
- Custom attributes for tenant identification and metadata.
- Email-based authentication for user-friendly experience.
- Admin-controlled user creation for business model control.
- Multiple authentication flows supporting different client types.
- Token customization for API access control.
AWS API Gateway
Benefits:
- Managed API endpoint with automatic scaling.
- Request/response transformation and validation.
- Multiple authorization options (Cognito, API keys, Lambda).
- Usage plans and rate limiting per customer.
- CloudWatch integration for monitoring and analytics.
Implementation:
- Cognito User Pool Authorizer for JWT validation.
- API key requirement for additional tracking.
- Request throttling and quota management.
- CORS configuration for web clients.
- Custom domain mapping for branded API endpoints.
AWS Lambda
Serverless Benefits:
- Zero server management or provisioning.
- Automatic scaling from zero to thousands of requests.
- Pay-per-execution pricing (no idle costs).
- Built-in high availability and fault tolerance.
- Easy integration with other AWS services.
Functions Implemented:
- Promotional Code Validation: Checks code validity and usage status.
- User Provisioning: Creates Cognito users after validation.
- Code Redemption: Marks codes as used and tracks redemption.
- Activation Code Generation: Bulk creation of promotional campaigns.
- API Business Logic: Handles actual API functionality behind Gateway.
DynamoDB
Why DynamoDB:
- Fully managed NoSQL database with automatic scaling.
- Single-digit millisecond latency at any scale.
- Built-in high availability and durability.
- Simple pricing model (pay for storage and throughput).
- Perfect for promotional code lookups (key-value access pattern).
Schema Design:
- Primary key: Promotional code.
- Attributes: Creation date, expiration date, usage status, redeemed by, redemption timestamp.
- GSI (Global Secondary Index) for querying by status or campaign.
Infrastructure as Code (CloudFormation + Terraform)
CloudFormation for AWS-Native Services:
- Cognito User Pool and Client configuration.
- SAM templates for Lambda deployment.
- CloudFormation stacks for related resource grouping.
- Parameter management for environment-specific values.
Terraform for Cross-Service Orchestration:
- API Gateway configuration.
- DynamoDB table provisioning.
- IAM roles and policies.
- Integration with external services.
- State management for infrastructure tracking.
Lessons Learned
What Worked Exceptionally Well
What Would I Do Differently
Conclusion
This AWS Marketplace SaaS integration project demonstrates how expert cloud architecture can unblock critical business challenges while establishing a solid technical foundation for growth. By leveraging serverless AWS services, Infrastructure as Code best practices, and a security-first approach, I delivered a solution that not only met immediate business needs but also positioned the startup for sustainable scaling.
The project showcases the value of bringing in specialized cloud architecture expertise when facing complex integration challenges, particularly for startups lacking internal AWS expertise. The serverless architecture, automated deployment processes, and comprehensive documentation ensured the client team could confidently maintain and extend the system after project completion.
Key Takeaways for Similar Projects
- Serverless-first approach dramatically reduces operational complexity and costs for SaaS products.
- Infrastructure as Code from the beginning enables rapid iteration and confident deployments.
- AWS managed services (Cognito, API Gateway, Lambda) eliminate undifferentiated heavy lifting.
- Comprehensive documentation and knowledge transfer are as critical as technical implementation.
- Security and authentication are foundational - get them right from the start.
Need help with AWS Marketplace integration or SaaS architecture?
If you’re building a SaaS product and need:
- AWS Marketplace integration for your API or application.
- Serverless architecture design for cost-effective scaling.
- Authentication and authorization with AWS Cognito.
- Infrastructure as Code implementation for reliable deployments.
- Cloud cost optimization and architecture review.
I bring 20+ years of AWS cloud architecture experience to help you navigate complex integrations and build scalable, secure, and cost-efficient solutions.
Get in touch →

About the author
Daniel López Azaña
Tech entrepreneur and cloud architect with over 20 years of experience transforming infrastructures and automating processes. Specialist in AI/LLM integration, Rust and Python development, and AWS & GCP architecture. Restless mind, idea generator, and passionate about technological innovation and AI.
Related projects
AWS Cloud Architecture Consulting - Enterprise Solutions for Multiple Industries
Independent AWS cloud architecture consulting providing strategic guidance and technical leadership in designing and implementing innovative cloud infrastructure solutions for diverse clients across multiple industries, specializing in architectural design, deployment, optimization, security, compliance, cost management and CI/CD practices.

AWS Infrastructure Optimization for Virtway Metaverse - Aurora Serverless v2 and intelligent autoscaling
Highly scalable AWS architecture designed to support virtual events with extreme traffic spikes for Virtway Metaverse. Implementation of Aurora Serverless v2 with multi-layer hybrid autoscaling, optimized RDS Proxy and advanced scaling strategies that reduced latency and costs while ensuring availability during connection avalanches.

AWS EC2 Ubuntu Server Security Hardening with Multi-Volume Architecture
Automated security hardening solution for AWS EC2 Ubuntu servers implementing encrypted multi-volume architecture, system-level security controls, SSH hardening, user access management and comprehensive monitoring. Repeatable AMI-based deployment process for multiple production environments.
Comments
Submit comment